【导语】:2026厦门工商旅游学校校招14人,本科学历可报,部分岗位需要硕士,找工作的同学来看看吧。
2026厦门工商旅游学校校招14人
学校简介
厦门工商旅游学校系厦门市政府举办,厦门市教育局直属公立中专学校,发祥于1898年创建的厦门同文书院。学校地处集美区,占地330亩,建筑面积17.7万平方米,在校生近7000人,教职工近500人。学校传承“爱国 爱校 自尊 自强”精神,秉承“做最好的自己”的校训,设空乘幼教专业部、旅游专业部、汽车专业部、商业专业部、财会专业部、信息工程专业部、基础教学部及综合高中部。学校是全国首批中等职业教育改革发展示范学校、全国职业教育先进单位、全国职业院校学生管理50强、国家级重点中专学校、全国职业院校数字校园实验校、福建省文明校园、福建省智慧校园、福建省高水平职业院校、厦门首个智慧校园五星达标校。
招聘岗位
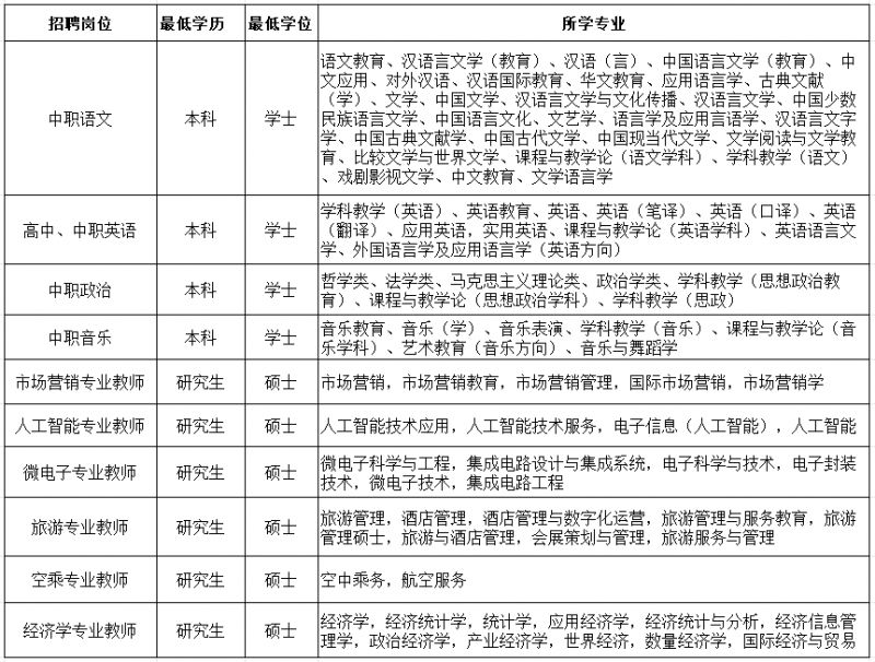
高中英语教师1名
中职语文教师2名
中职英语教师2名
中职政治教师1名
中职音乐教师1名
中职市场营销专业教师1名
中职人工智能专业教师1名
中职微电子专业教师1名
中职旅游专业教师1名
中职空乘专业教师1名
中职经济学专业教师2名
师资需求

基本条件
(一)具有中华人民共和国国籍。
(二)拥护中华人民共和国宪法,拥护中国共产党领导和社会主义制度。
(三)具有良好的政治素质和道德品行,具有正常履行职责的身心条件。
(四)热爱教育事业,具备良好的职业道德。
(五)所学专业符合岗位学科要求。
岗位要求本科学历的,本科、硕士研究生及以上专业不一致的,可在本科、硕士研究生及以上专业中选报一个。岗位要求硕士研究生及以上学历的,所学专业必须与岗位要求的学历层次相对应。
国家优秀中小学教师培养计划(简称“国优计划”)研究生可根据取得的中小学教师资格学段与学科报考,不受“所学专业符合岗位学科要求”限制。
(六)除上述条件外,还须具备以下条件之一:
1.具有相应教师资格证;
2.具有教育部教师资格考试中心颁发的教师资格笔试科目均合格证明和相应的普通话水平测试等级合格证书;
3.符合报考条件的教育类研究生、公费师范生、列入教师资格免试认定改革高校毕业生的教师资格证,按照有关规定执行;
4.普通中小学中职学校的足球岗位、中职学校的专业课岗位对教师资格证相关证明材料暂不要求,入职后按相关规定执行。
招聘对象
1.教育部直属高校2026届普通教育本科及以上毕业生;
2.国家优秀中小学教师培养计划试点高校2026届普通教育本科及以上毕业生;
3.省属公办师范大学(校名含“师范大学”)2026届普通教育本科及以上毕业生;
4.上海音乐学院、南京理工大学、集美大学、华侨大学等与厦门市人民政府开展战略合作的高校2026届普通教育硕士研究生及以上毕业生;
5.国务院部门直属高校2026届普通教育硕士研究生及以上学历,且本科毕业于部属、省属公办师范大学的毕业生;
6.国际公认的三大世界大学排名最新排名前200名大学的本科及以上学历的毕业生;
7.根据专业需要,足球岗位还面向北京体育大学、上海体育大学、武汉体育学院、成都体育学院、广州体育学院招聘2026届普通教育本科及以上学历的毕业生。
年龄要求
报考人员于1987年7月后出生(含7月)
报名事项
报名时间:
2025年11月4日—11月13日22:00
报名方式:
本次招聘分为“学校面试”与“厦门市教育局笔试”两阶段,考生需同时通过教育局报名方式和学校报名方式进行报名并按要求提交相应材料。
教育局报名方式:
统一采取网上报名,报考人员可扫描二维码或登录网站进行注册报名。
PC端访问地址:https://jszp.xmedu.cn/login.html#/
手机端访问地址:

学校报名方式:
完成网上报名后,须提供以下材料至学校邮箱报名审核(发送至xmgslyxxbgs@163.com,文件名统一命名为:学段学科+姓名+毕业院校+专业;各种材料按A4纸大小排版分页,最终以pdf格式形成1份文档)。
境内毕业生:
身份证、就业推荐表、在校成绩证明、普通话水平测试等级合格证书、教师资格证相关证明材料、三方协议书(或学校出具的网签证明)、个人简历等。三方协议书需包含姓名或学号等信息。“国优计划”研究生还需提供学校或学院出具的证明,明确可取得的教师资格学段与学科。
境外毕业生:
身份证、普通话水平测试等级合格证书、教师资格证相关证明材料、经教育部留学服务中心出具的学历学位证明认证书或其他证明材料、个人简历等。
备注:
1.如果当前尚未取得教师资格材料的,请在材料中备注说明;2.报考者所学专业不在《福建省机关事业单位招考专业指导目录(2025年)》中,但与拟报考岗位要求专业“相近、相似”的,报考者须提供学历(位)证、主干课程成绩表、学校证明等有效证明。
宣讲及现场
咨询
时间:2025年11月13日(上午8:30-12:00,下午2:00-5:30)
地点:华中师范大学(本部)新大学生活动中心二楼招聘大厅(音乐学院旁)
资格审核
(一)资格初审:我校将对报考人员的资格条件进行初审。
(二)资格复审:笔试前由市教育局组织对用人单位推荐人员资格条件进行复审。
考试要求
考试采取先面试后笔试的方式
面试:
面试采取片段教学、结构化面试等形式。请报考人员保持通讯通畅,并及时查收邮箱信息。我校将根据报名及资格审核情况,具体通知面试相关事项。
在面试成绩合格者中,按与岗位拟招聘人数3:1至6:1的比例推荐参加厦门市教育局统一组织的笔试。
所有招聘岗位面试于2025年11月14日12:00前结束。
笔试
1.笔试工作由市教育局统一组织。
2.被两家及以上用人单位推荐进入笔试的考生均须填报志愿顺序,方可下载准考证。填报志愿顺序及准考证下载时间:
2025年11月15日12:00起
笔试时间:
2025年11月16日9:00—11:00。
笔试地点:华中师范大学。考场安排及考试要求详见准考证。
3.笔试内容为教师专业素养和本学科教学设计。笔试采取闭卷方式进行,笔试成绩满分为100分,60分合格,不合格者不予录用。本次考试不指定考试辅导用书,不举办也不委托任何机构举办考试辅导培训班。
签约:
按照“成绩优先,遵循志愿”原则,根据各岗位招聘人数,以笔试成绩从高分到低分排序,确定各岗位拟聘用人员并签约。若笔试成绩相同时,则按照面试成绩从高分到低分排序。
联系方式
咨询电话:0592-6273231(林老师)
电话咨询时间为报名期间:
上午8:30—12:00
下午14:30—17:00
温馨提示:微信搜索公众号【厦门本地宝】,关注后对话框中回复【招聘】获取厦门最新事业单位招考,厦门国企、大厂、好单位招聘,实用招聘工具、补贴等信息











