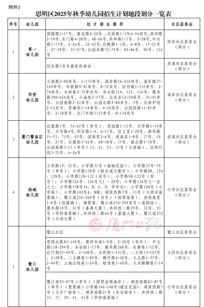
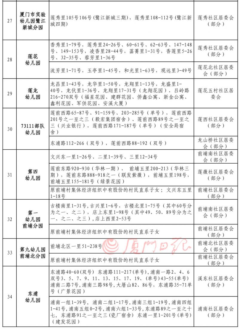
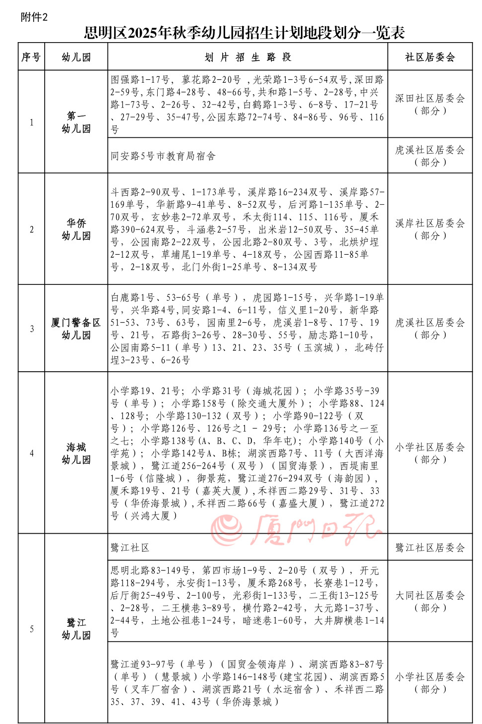
【导语】:昨天,思明区教育局公布2025年秋季幼儿园招生工作意见,招生片区划分范围查询,详见全文
思明区2025年秋季幼儿园招生片区划分一览表

















推荐阅读:思明区2025年秋季幼儿园招生方案
温馨提示:微信关注【厦门本地宝】公众号,在对话框回复【幼儿园】即可获取2025年秋季厦门幼儿园招生政策、网上报名指南(入口+流程+时间+材料)、招生划片范围、各区招生政策、录取结果查询时间+入口、咨询电话等!
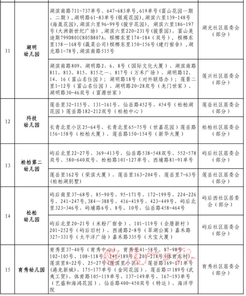
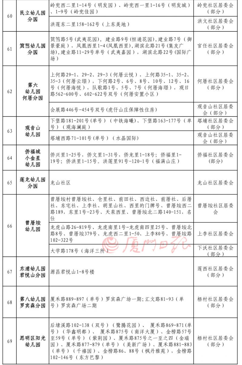
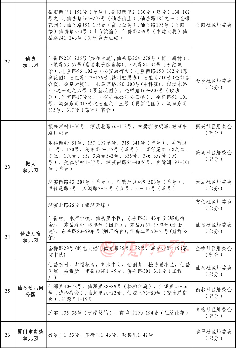
【导语】:昨天,思明区教育局公布2025年秋季幼儿园招生工作意见,招生片区划分范围查询,详见全文
思明区2025年秋季幼儿园招生片区划分一览表

















推荐阅读:思明区2025年秋季幼儿园招生方案
温馨提示:微信关注【厦门本地宝】公众号,在对话框回复【幼儿园】即可获取2025年秋季厦门幼儿园招生政策、网上报名指南(入口+流程+时间+材料)、招生划片范围、各区招生政策、录取结果查询时间+入口、咨询电话等!
2025厦门市翔安区幼儿园大班保育教育费减免对象和标准可以在正文中查看,有需要的宝子快来看看吧。
2025厦门同安区幼儿园大班保育教育费减免对象和标准可以在正文查看,家里有适龄儿童的家长来看看吧。
2025厦门海沧区幼儿园大班免费对象和免保教费标准来啦!家里有适龄儿童的快来看看吧。
2025厦门湖里区幼儿园大班保育教育费最新消息来啦!从2025年秋季学期起,免除公办幼儿园学前(大班)一年在园儿童保育教育费。
厦门本地宝为您持续更新汇总厦门免费学前教育最新消息,家里有学龄儿童的宝爸宝妈们来看看吧。
厦门本地宝为您整理汇总2025厦门翔安区公办和民办幼儿园名单,有需要的家长朋友来看看吧。
厦门同安区的公办幼儿园和民办幼儿园有哪些呢?幼儿园的联系电话是?有需要的朋友来看看吧。
厦门本地宝为您整理汇总2025厦门海沧区公办幼儿园和民办幼儿园名单,海沧区的家长朋友们来看看吧。
厦门本地宝为您汇总整理2025厦门集美区公办/民办幼儿园名单,有需要的来看看吧。
厦门本地宝为您汇总整理2025厦门湖里区公办、民办幼儿园名单,包括幼儿园的地址、咨询电话等信息。
厦门本地宝为您整理汇总2025厦门思明区公办、民办幼儿园名单,有需要的家长朋友来看看吧。
厦门本地宝为您整理汇总2025厦门市属公办、民办幼儿园名单。有需要的朋友来看看吧。
2025-11-13 11:26 来源:本地宝整理
2025-11-13 11:21 来源:厦门集美区人民政府
2025-11-13 11:18 来源:厦门翔安区教资认定
2025-11-13 11:14 来源:厦门市同安区人民政府
2025-11-13 11:09 来源:厦门市湖里区人民政府
2025-11-13 11:04 来源:厦门市思明区人民政府
2025-11-13 11:01 来源:厦门海沧教育
2025-11-13 10:27 来源:厦门市教育局
2025-11-13 10:19 来源:厦门市教育局
2025-11-13 10:17 来源:厦门市教育局
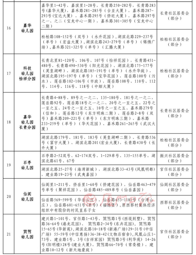
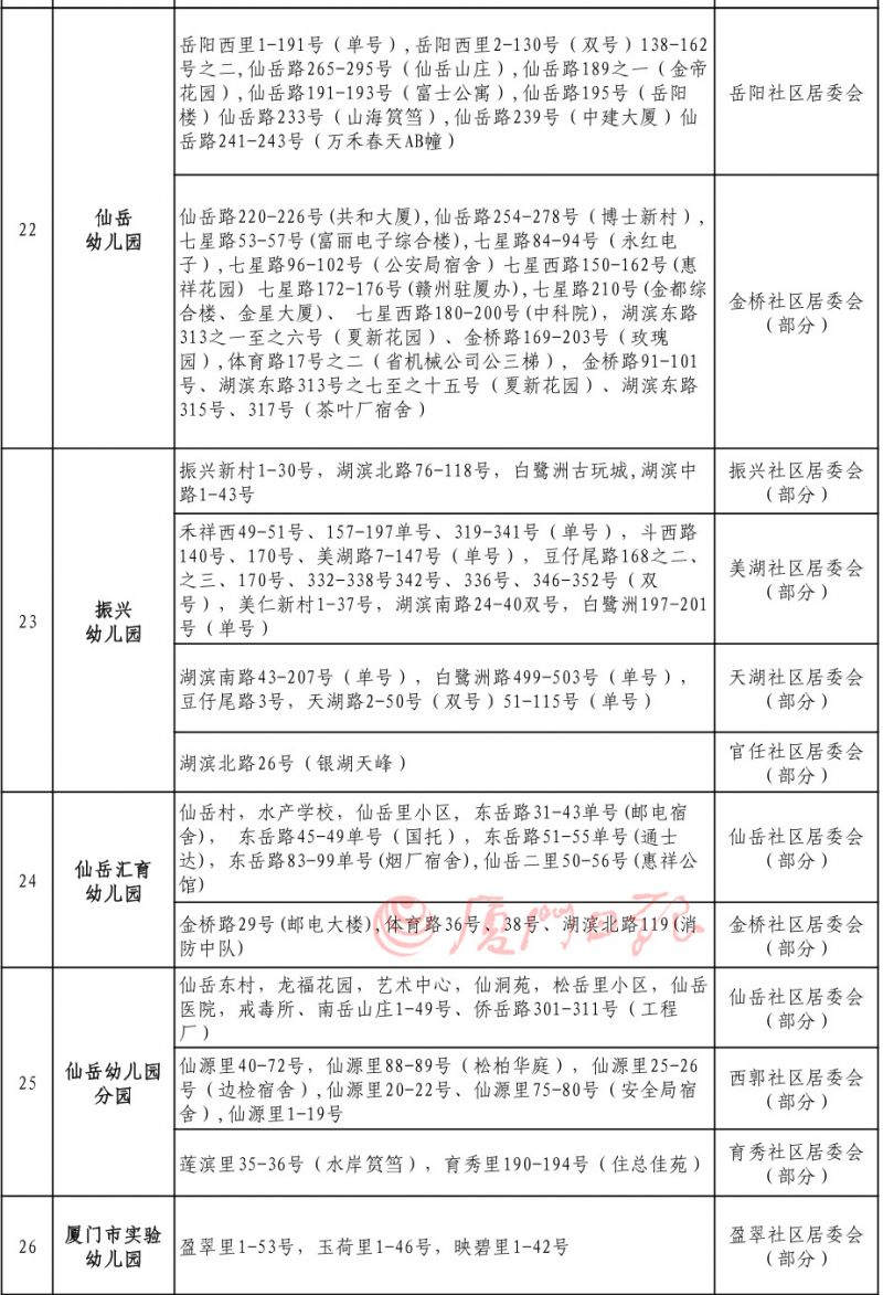
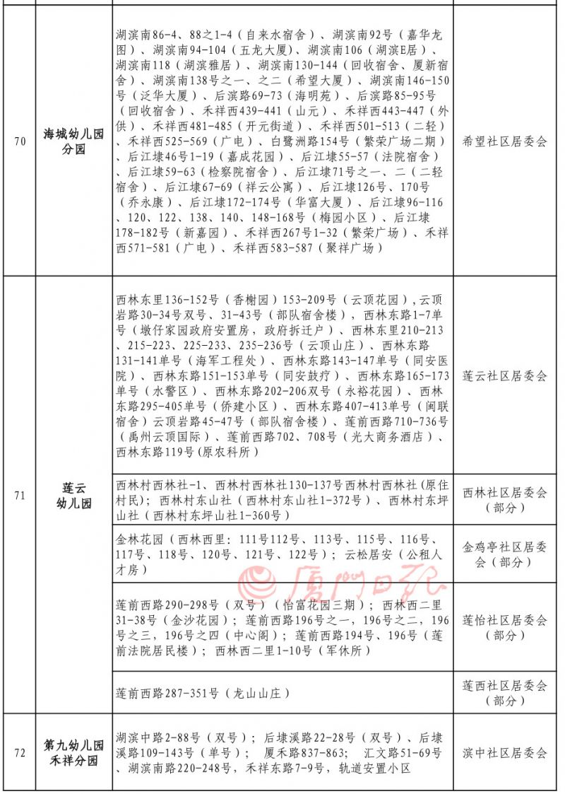
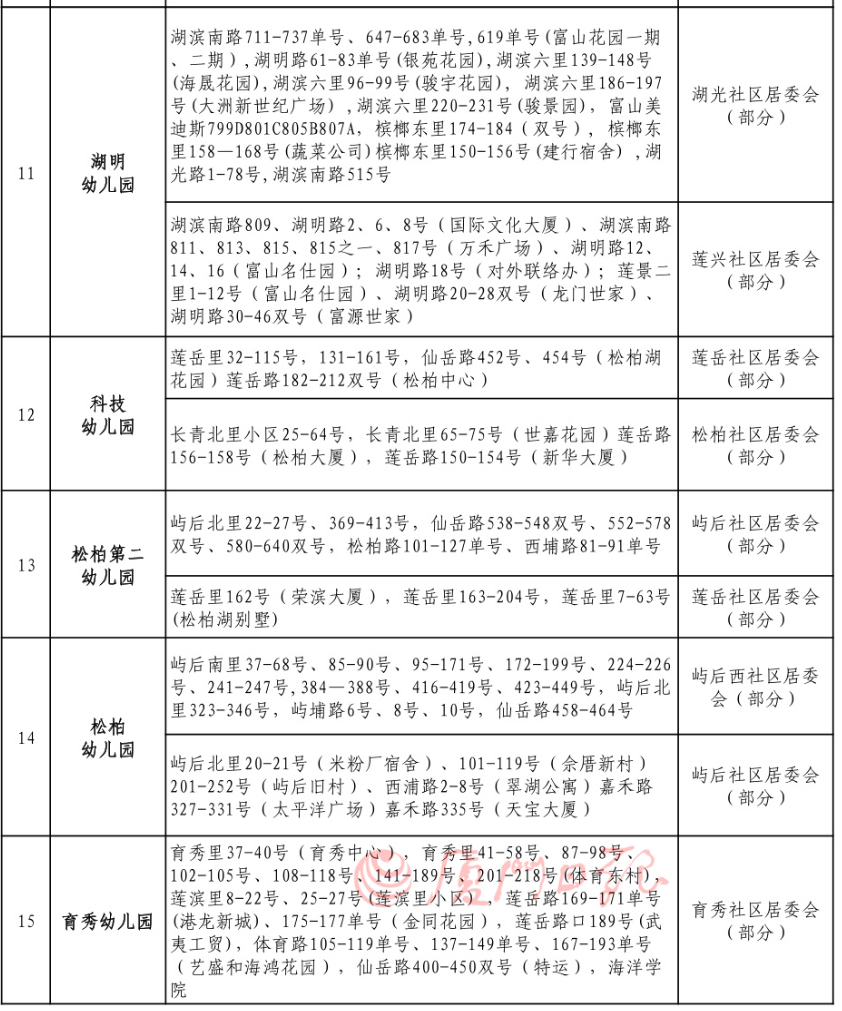
【导语】:昨天,思明区教育局公布2025年秋季幼儿园招生工作意见,招生片区划分范围查询,详见全文
思明区2025年秋季幼儿园招生片区划分一览表

















推荐阅读:思明区2025年秋季幼儿园招生方案