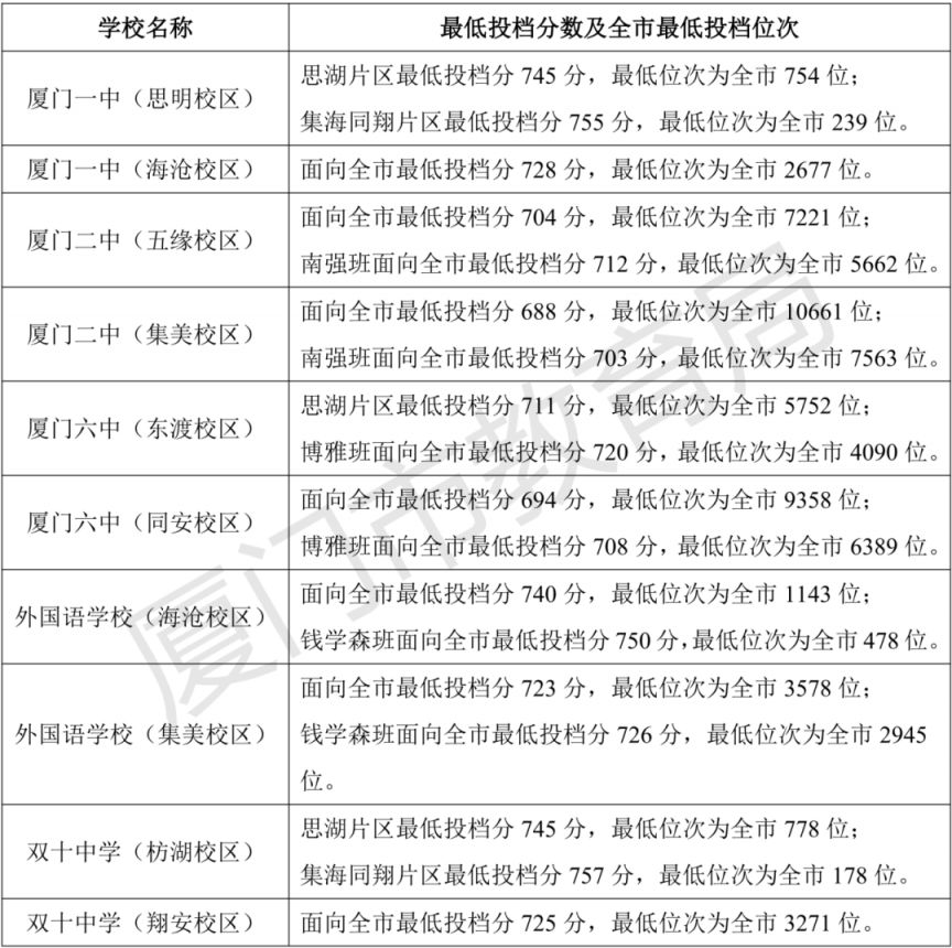
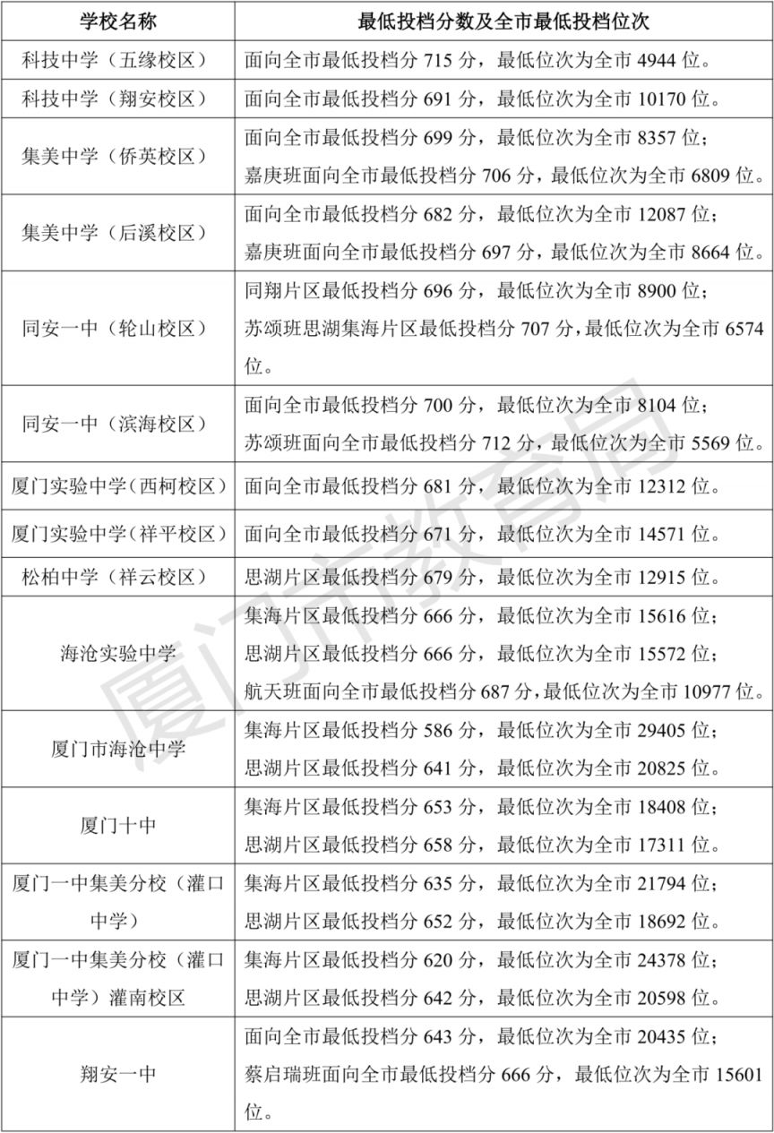
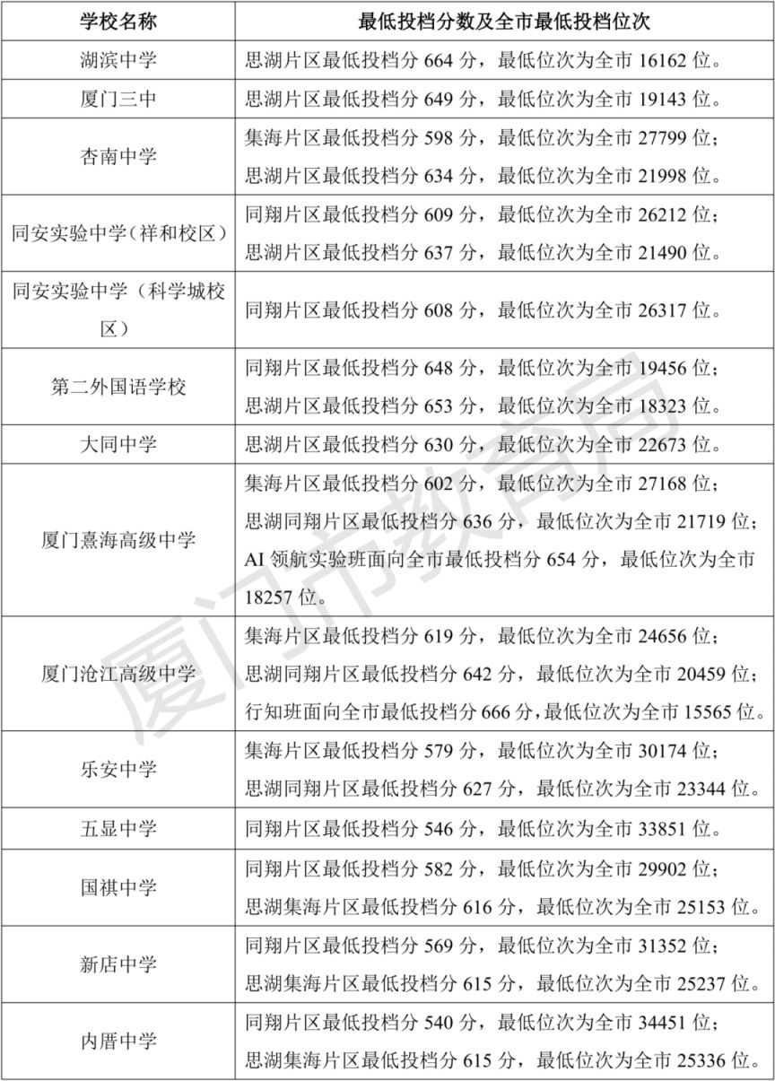
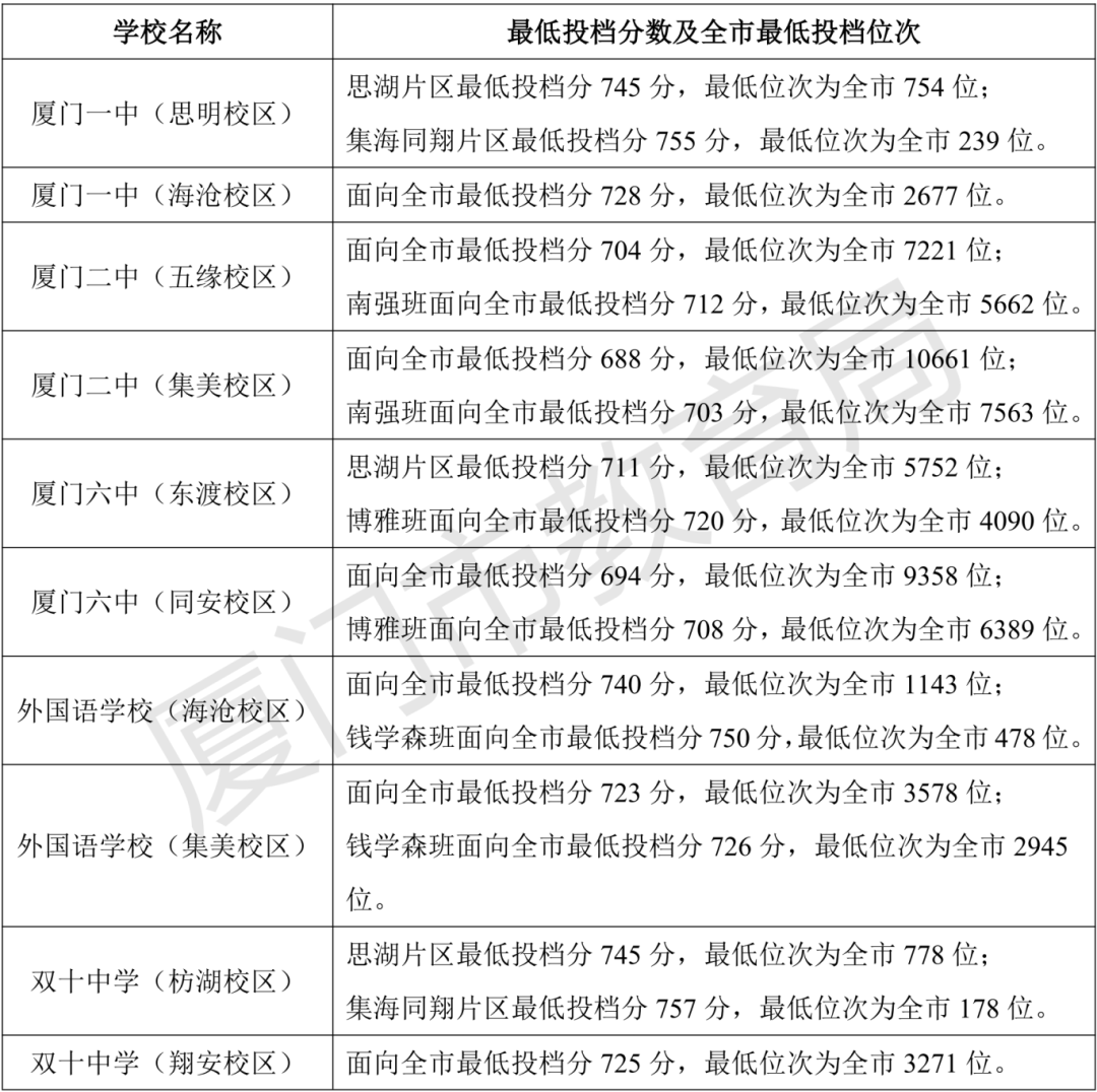
【导语】:7月23日,经市中招领导小组研究同意,现公布今年中招普高普通生、定向生和综合高中班试点的最低投档分数和全市最低投档位次。今年中招职业类学校于7月24日下午录取,普高学校于7月25日上午录取,录取结果将于7月26日10:00前公布。
2025厦门中考分数线(切线)
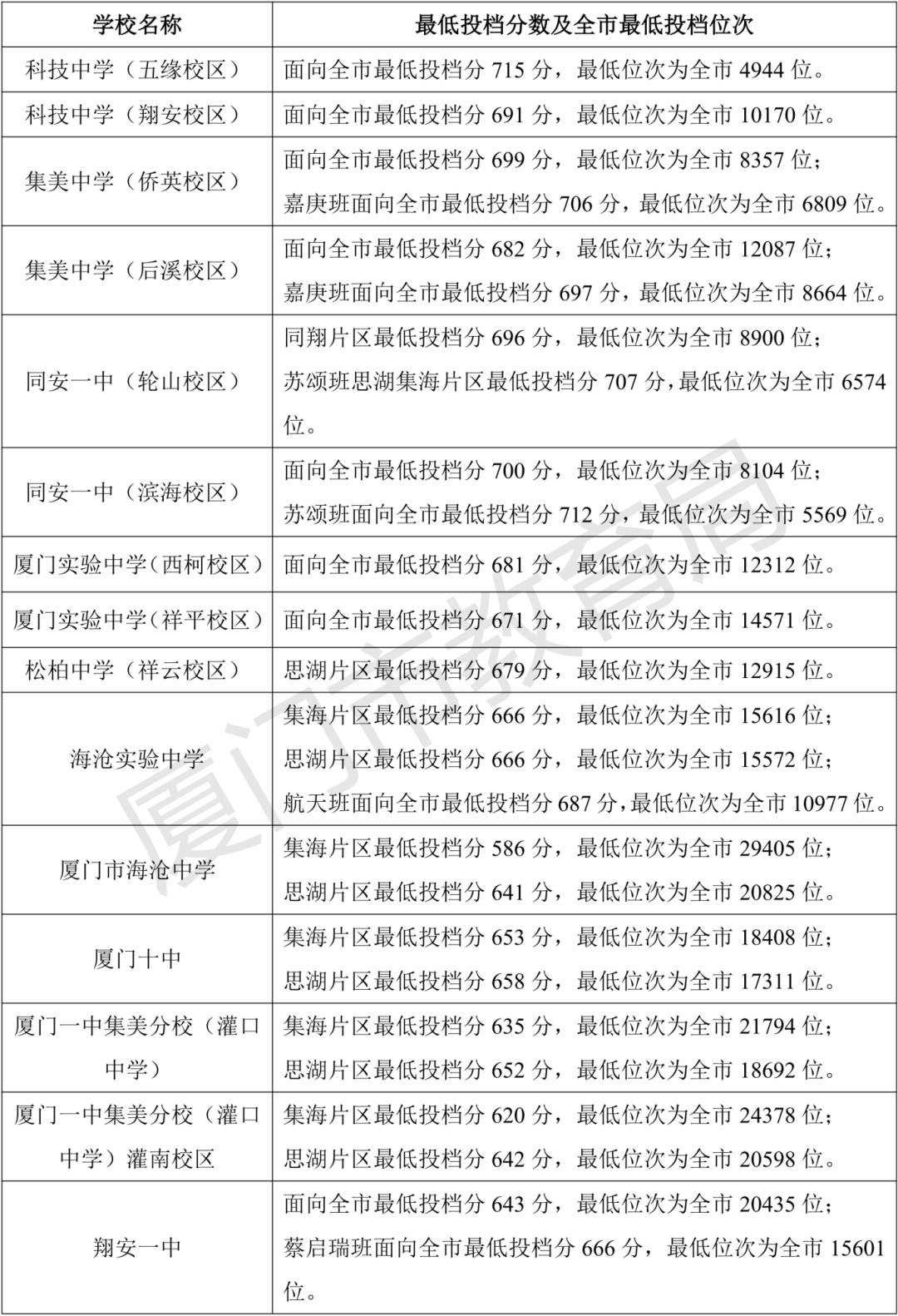
各校普高普通生录取的最低投档分数和全市最低投档位次如下:
↓点击图片看大图↓































推荐使用:2025厦门中考全攻略
温馨提示:微信搜索并关注【厦门本地宝】公众号,在对话框回复【中考】即可获取2025厦门中考最新进展、录取结果查询入口+公布时间、各高中学校录取查询、中考分数线、录取通知书发放等最新消息!










