【导语】:厦门同安区小学初招生方案公布!具体报名时间+方式,及招生学区范围及其他说明,详见全文。
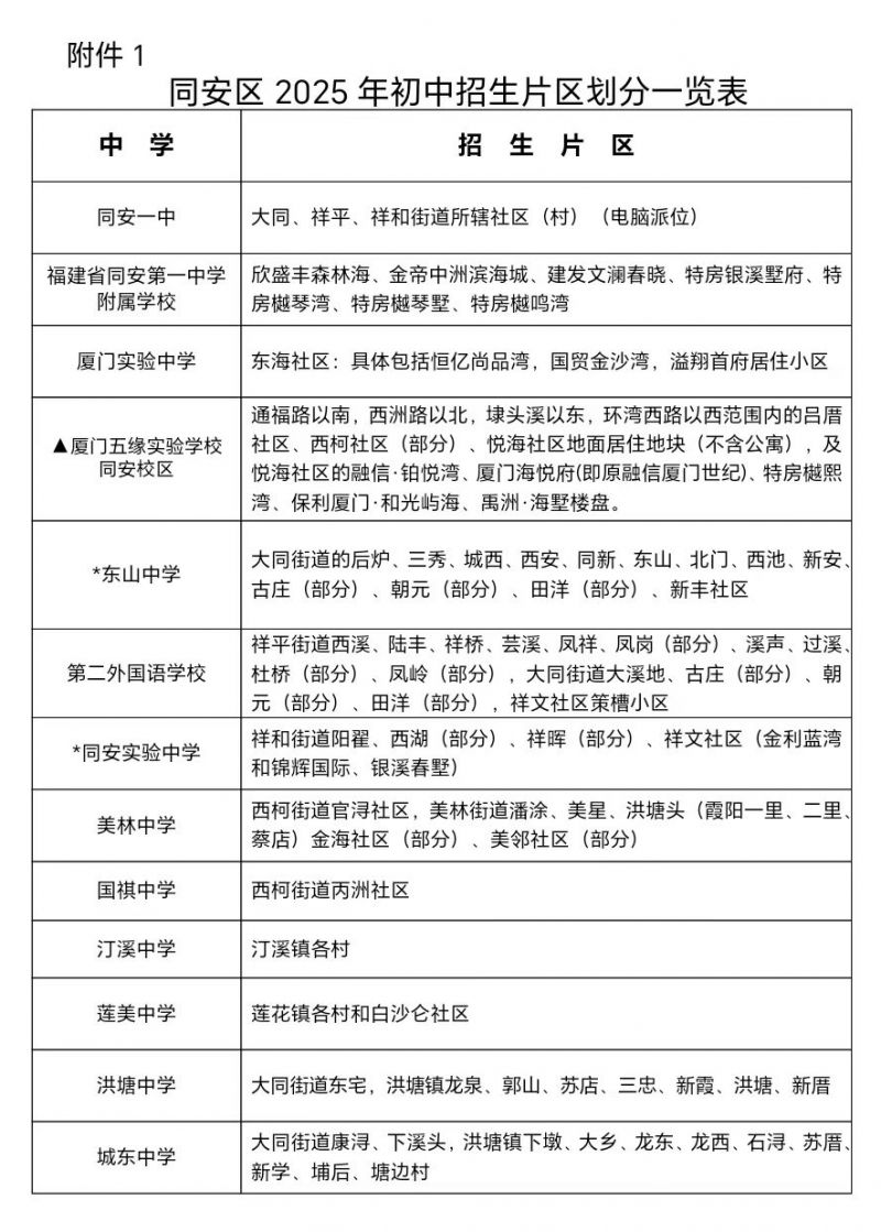
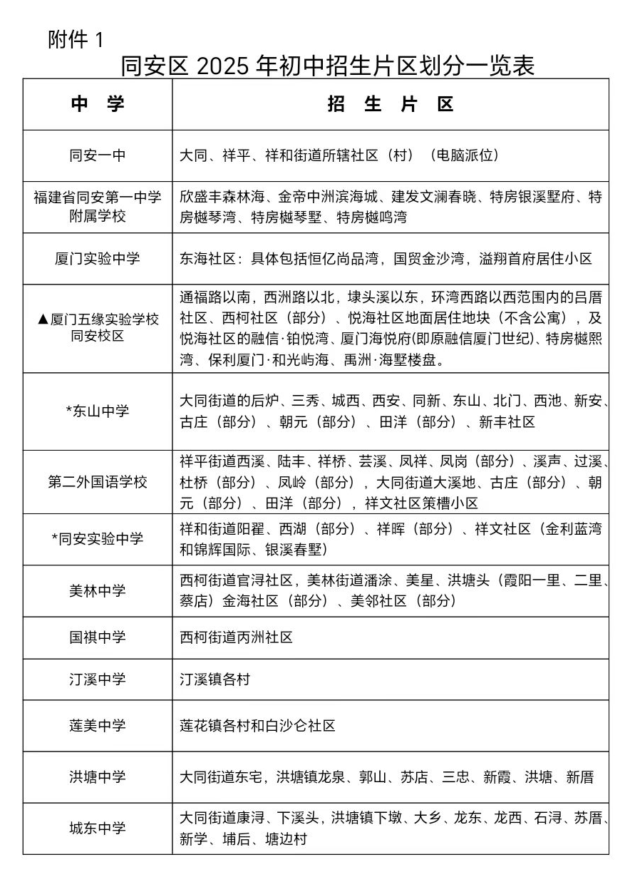
2025年同安区小升初学区划分


温馨提示:微信搜索【厦门本地宝】公众号,回复【小升初】获取2025厦门小升初(公办+民办)报名时间+入口、学区划片+招生方案+派位查询入口、日程表、录取安排、咨询电话、初中入学最新消息等!
【导语】:厦门同安区小学初招生方案公布!具体报名时间+方式,及招生学区范围及其他说明,详见全文。
2025年同安区小升初学区划分


温馨提示:微信搜索【厦门本地宝】公众号,回复【小升初】获取2025厦门小升初(公办+民办)报名时间+入口、学区划片+招生方案+派位查询入口、日程表、录取安排、咨询电话、初中入学最新消息等!
厦门市2025年思明湖里片区初中招生电脑派位将于7月2日上午举行。家长朋友们!思湖初招派位结果明早公布届时直接识别下方二维码即可查询!提前收好这份查询攻略哦~
厦门市2025年思明湖里片区初中招生电脑派位将于7月2日上午举行。家长朋友们!思湖初招派位结果明早公布届时直接识别下方二维码即可查询!提前收好这份查询攻略哦~
7月2日上午9:00,思明湖里片区将举行小升初电脑随机派位。预计,一般上午10:00左右,家长就可以查询派位结果。
7月2日上午9:00,思明湖里片区将举行小升初电脑随机派位。预计,一般上午10:00左右,家长就可以查询派位结果。
2025年厦门市初中招生思明和湖里区电脑派位结果即将公布,预计,一般上午10:00左右,家长就可以查询派位结果。
家长们注意啦!2025年翔安区小升初方案公布啦~结合我区实际,现就做好2025年翔安区小学毕业和初中招生工作制定如下工作意见。
家长们注意啦!2025年翔安区小升初方案公布啦~结合我区实际,现就做好2025年翔安区小学毕业和初中招生工作制定如下工作意见。
思明区和湖里区初中招生报名时间为5月21日(星期三)至5月25日(星期日),具体报名时间和报名方式详见思明区教育局和湖里区教育局招生公告。
近日,海沧区小升初招生工作意见公布啦!本文整理了划片范围及政策解读,先一起来看看具体信息
集美区地址:集美区侨英街道滨水一里113号之一。咨询电话:0592-6071400
近日,集美区教育局发布了《集美区2025年小学毕业和初中招生工作方案》相关信息,就在文中
近日,集美区教育局发布了《集美区2025年小学毕业和初中招生工作方案》相关信心,详见全文
2025-10-30 16:16 来源:福建省教育考试院
2025-10-30 16:11 来源:福建省教育考试院
2025-10-30 15:46 来源:福建省教育考试院
2025-10-30 15:43 来源:福建省教育考试院
2025-10-30 15:30 来源:福建省教育考试院
2025-10-30 14:35 来源:福建省教育考试院
2025-10-30 14:33 来源:福建省教育考试院
2025-10-30 14:21 来源:福建省教育考试院
2025-10-30 11:36 来源:福建省教育考试院
2025-10-29 17:56 来源:福建省教育考试院